
船舶生活污水处理排放最新标准;船舶生活污水处理排放标准指标有哪些 ,对于想学习百科知识的朋友们来说,船舶生活污水处理排放最新标准;船舶生活污水处理排放标准指标有哪些是一个非常想了解的问题,下面小编就带领大家看看这个问题。
随着环境保护意识的加强和海洋污染治理的紧迫性增加,船舶生活污水的处理与排放标准日益受到重视。本文将详细介绍船舶生活污水处理排放的最新标准,以及排放标准指标有哪些,为读者提供背景信息,并激发对此话题的兴趣。

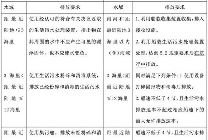
近年来,国际海事组织(IMO)及各国针对船舶生活污水的处理与排放提出了更为严格的标准。最新的标准着眼于可持续发展,致力于保护海洋环境免受污染。具体来说,这些标准包括国际和国内两个层面,主要依据船舶类型、排放物的性质以及船舶运营的环境等因素制定。在国际层面,IMO通过一系列公约和议定书来规范船舶生活污水的处理与排放。而在国内层面,各国根据自身国情制定更为具体的法规和标准。这些标准涵盖了污水处理的各个环节,从污水处理设备的配置到污水排放前的检测标准均有详细规定。我国在这方面的标准也不断更新完善,紧跟国际潮流,结合我国海洋环境和航运实际情况制定了相应的地方性法规和标准。最新标准不仅要求船舶配备先进的污水处理设备,还对生活污水的处理流程、处理效果以及排放条件等进行了明确规定。这标志着我国船舶生活污水处理技术的进步和环保意识的提升。

最新的船舶生活污水处理排放标准指标涵盖了多个方面,主要包括:化学需氧量(COD)、生物需氧量(BOD)、悬浮物(SS)、油脂、重金属等污染物含量。这些指标是衡量生活污水处理效果的重要参数。具体来说,COD和BOD反映了污水中有机物的含量,SS反映了污水中悬浮固体的量,而油脂和重金属则是限制其含量的重要污染物。除了这些基本指标外,最新标准还引入了综合污染指数等综合性评价指标,以更全面、更准确地评估污水处理效果。这些指标不仅要求船舶在排放前进行严格的检测,还要求船舶在运营过程中对生活污水进行持续、有效的处理。对于不同类型和规模的船舶,这些标准指标的具体数值也有所不同。船舶需要根据自身情况制定相应的污水处理方案,确保达标排放。这些标准的实施不仅有助于保护海洋环境免受污染,也促进了船舶行业的可持续发展。

船舶生活污水处理排放最新标准和相关指标的实施对保护海洋环境具有重要意义。读者对此应有所了解并引起足够重视。随着技术的进步和环保意识的提升,我们相信未来的船舶生活污水处理将更加高效、环保。
以上是关于船舶生活污水处理排放最新标准;船舶生活污水处理排放标准指标有哪些的介绍,希望对想学习百科知识的朋友们有所帮助。
本文标题:船舶生活污水处理排放最新标准;船舶生活污水处理排放标准指标有哪些;本文链接:http://yszs.weipeng.cchttp://yszs.weipeng.cc/sh/641497.html。