
托班生活教案喝水(幼儿园托班教案喝水) ,对于想学习百科知识的朋友们来说,托班生活教案喝水(幼儿园托班教案喝水)是一个非常想了解的问题,下面小编就带领大家看看这个问题。
在幼儿园托班,孩子们的健康成长离不开生活中的每一个环节。其中,喝水是一个简单而重要的日常活动。在这堂课中,我们将以轻松愉快的方式,引导孩子们认识到喝水的重要性,并培养良好的喝水习惯。让我们一起探索如何引导孩子们享受喝水的过程,从而让他们健康快乐地成长。

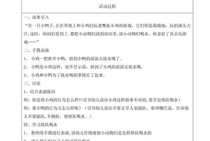
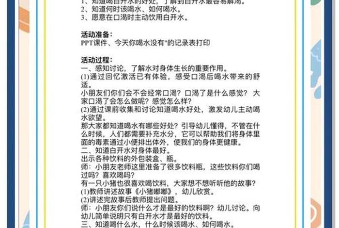
1. 讲述水的故事:通过讲述有关水的小故事,让孩子们明白水是人体不可或缺的组成部分,对身体健康至关重要。

2. 展示水的神奇作用:让孩子们了解水可以帮助身体排毒、保持体温平衡等神奇作用,从而引发他们对喝水的兴趣。
3. 引导孩子们了解喝水的好处:与孩子们分享喝水的好处,如增强免疫力、促进新陈代谢等,让他们认识到喝水的重要性。
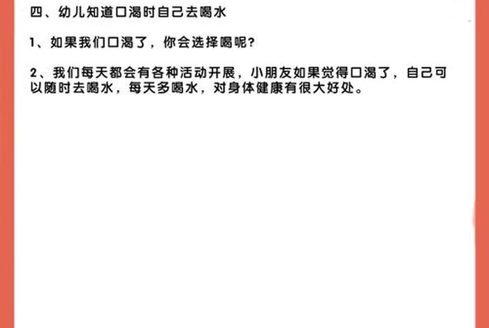
1. 定时喝水:教导孩子们在固定的时间喝水,如早餐后、户外活动后等,帮助他们养成良好的喝水习惯。
2. 适量饮水:引导孩子们学会适量饮水,让他们了解不同年龄阶段需要的水量标准。
3. 鼓励自主饮水:鼓励孩子们自己倒水、选择水杯,培养他们的自主能力。老师也要关注孩子们的饮水情况,确保他们喝足够的水。
1. 装饰饮水区:为饮水区布置可爱的装饰,如贴上孩子们喜欢的卡通形象,让孩子们对饮水区产生好感。
2. 多样化的水杯:提供多种样式、色彩的水杯,让孩子们自主选择,增加喝水的乐趣。
3. 组织喝水游戏:通过组织有趣的喝水游戏,让孩子们在游戏中愉快地补充水分。例如,“我们都是小水杯”,让孩子们模仿倒水、喝水的动作,激发他们对喝水的兴趣。同时可以设置一些小奖励,激励孩子们积极参与游戏。

1. 与家长沟通:与家长的沟通是培养孩子良好生活习惯的重要环节。请家长在家中也能引导孩子养成定时喝水的习惯,并鼓励孩子参与家务活动,如帮忙倒水等。
2. 家长反馈:鼓励家长及时反馈孩子在家的喝水情况,与老师共同关注孩子的成长过程。通过家园合作共同培养,让孩子们养成良好的喝水习惯。
3. 举办家长会:定期举办家长会,与家长分享幼儿园托班在培养孩子喝水习惯方面的经验和方法,并请家长提出宝贵意见,共同为孩子的健康成长努力。
结语:喝水虽然是一件简单的事情,但是对于孩子们的健康来说至关重要。通过这堂托班生活课程让孩子们认识到水的重要性学会养成良好的喝水习惯为他们健康成长打下坚实的基础!同时也让家长们参与进来共同关注孩子的成长过程。
以上是关于托班生活教案喝水(幼儿园托班教案喝水)的介绍,希望对想学习百科知识的朋友们有所帮助。
本文标题:托班生活教案喝水(幼儿园托班教案喝水);本文链接:http://yszs.weipeng.cchttp://yszs.weipeng.cc/sh/634849.html。