
什么是知识点大全 初三数学知识点归纳 ,对于想学习百科知识的朋友们来说,什么是知识点大全 初三数学知识点归纳是一个非常想了解的问题,下面小编就带领大家看看这个问题。
知识点大全是对某一学科或领域中所有重要知识点的全面归纳和总结。对于初三数学而言,数学知识点大全包括了数的性质与运算、代数式与方程、图形的性质与变换、几何图形的计算、数据的收集与整理、统计与概率等多个方面。下面将详细阐述这些方面的数学知识点。

1. 自然数、整数、有理数、无理数的概念和性质;
2. 正数、负数、零的概念和性质;
3. 整数的加减法、乘除法运算规则;
4. 有理数的加减法、乘除法运算规则;
5. 绝对值的概念和性质;
6. 分数的概念和性质;
7. 分数的加减法、乘除法运算规则;
8. 百分数的概念和性质;
9. 百分数与分数、小数的相互转化。
1. 代数式的概念和性质;
2. 代数式的加减法、乘法运算规则;
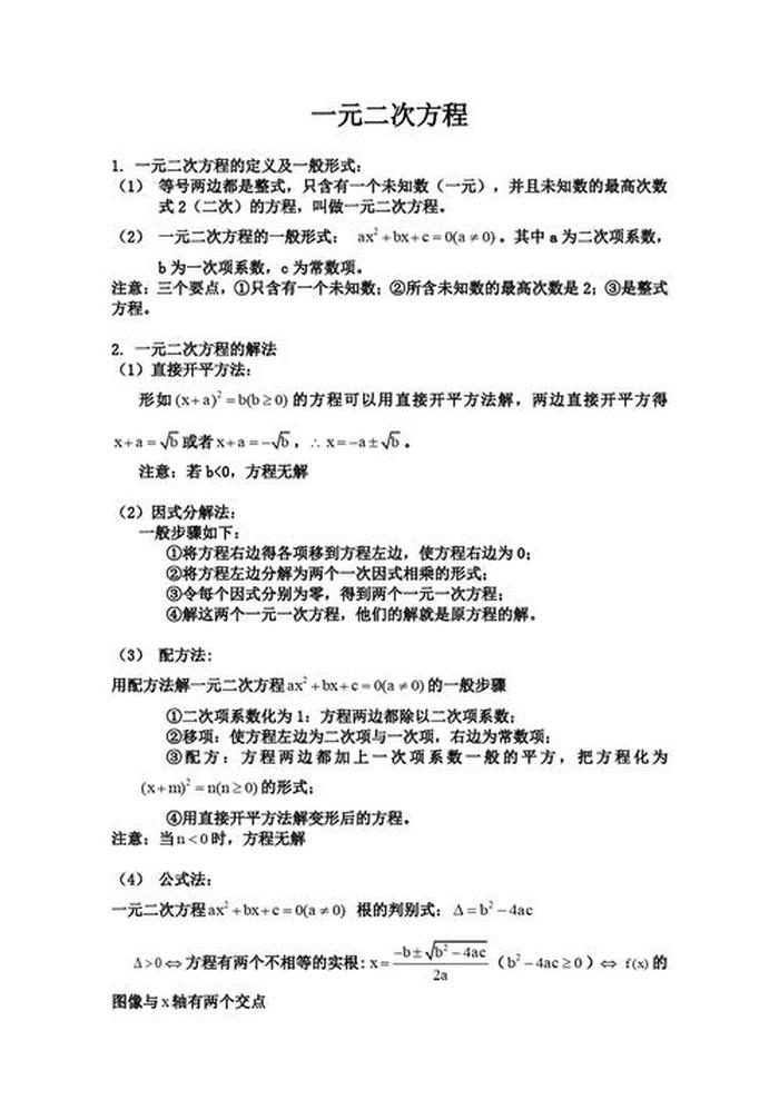
3. 一元一次方程的概念和性质;
4. 一元一次方程的解法;
5. 一元一次方程的应用;
6. 一元一次方程组的概念和性质;
7. 一元一次方程组的解法;
8. 一元一次方程组的应用;
9. 二元一次方程组的概念和性质;
10. 二元一次方程组的解法;
11. 二元一次方程组的应用。
1. 点、线、面的概念和性质;
2. 直线的性质和分类;
3. 角的概念和性质;
4. 角的度量和分类;
5. 三角形的性质和分类;
6. 三角形的周长和面积计算;
7. 四边形的性质和分类;
8. 四边形的周长和面积计算;
9. 圆的概念和性质;
10. 圆的周长和面积计算;
11. 图形的对称性和轴对称图形;
12. 图形的相似性和全等图形;
13. 图形的平移、旋转、翻转变换。
1. 直角三角形的性质和计算;
2. 等腰三角形的性质和计算;
3. 等边三角形的性质和计算;
4. 相似三角形的性质和计算;
5. 全等三角形的性质和计算;
6. 正多边形的性质和计算;
7. 圆的弧长和扇形面积计算;
8. 圆锥、圆柱、圆台和球的体积计算。
1. 调查和统计的概念和方法;
2. 数据的收集和整理方法;
3. 数据的图表表示方法;
4. 数据的分析和解读方法;
5. 数据的平均数计算;
6. 数据的中位数和众数计算。
1. 概率的概念和性质;
2. 事件的概念和性质;
3. 概率的计算方法;
4. 事件的排列和组合计算;
5. 抽样调查和统计的方法;
6. 统计图表的制作和解读。
以上是初三数学知识点大全的详细阐述,包括了数的性质与运算、代数式与方程、图形的性质与变换、几何图形的计算、数据的收集与整理、统计与概率等多个方面。掌握这些知识点将帮助学生在初三数学学习中更好地理解和应用数学知识。

以上是关于什么是知识点大全 初三数学知识点归纳的介绍,希望对想学习百科知识的朋友们有所帮助。
本文标题:什么是知识点大全 初三数学知识点归纳;本文链接:http://yszs.weipeng.cc/zs/535754.html。