
最新科技知识竞赛题库,科学知识竞赛题目及答案 ,对于想学习百科知识的朋友们来说,最新科技知识竞赛题库,科学知识竞赛题目及答案是一个非常想了解的问题,下面小编就带领大家看看这个问题。
本文将详细阐述最新科技知识竞赛题库和科学知识竞赛题目及答案,并从六个方面进行讨论。我们将介绍科技知识竞赛的重要性和益处。然后,我们将探讨最新科技知识竞赛题库的内容和构成。接下来,我们将讨论科学知识竞赛题目的种类和难度。然后,我们将分析科学知识竞赛题目的答案和解析。我们还将讨论科技知识竞赛对学生的影响和启发。我们将总结并归纳本文的主要观点。

科技知识竞赛对于学生的重要性不言而喻。参加科技知识竞赛可以增加学生对科学知识的了解和掌握,培养学生的科学思维和创新能力。科技知识竞赛还可以激发学生对科技发展的兴趣,促进他们对科技领域的深入研究和探索。

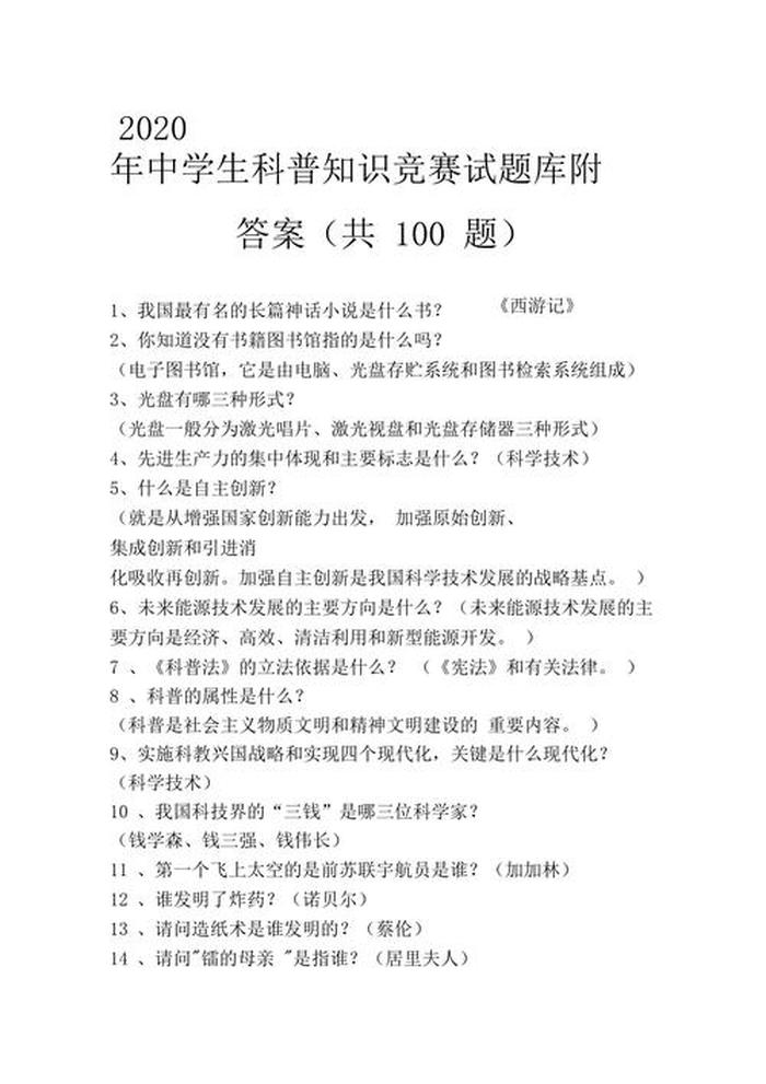
最新科技知识竞赛题库的内容涵盖了各个科技领域的知识,包括物理、化学、生物、计算机科学等。题库由专业团队编写,题目难度适当,涵盖了基础知识和前沿科技。题库中的题目形式多样,有选择题、填空题、判断题等,以适应不同学生的学习需求。
科学知识竞赛题目的种类繁多,涵盖了科学的各个方面。题目难度也各不相同,既有基础知识的考察,也有对学生综合运用知识解决问题的要求。科学知识竞赛题目的难度逐渐增加,可以帮助学生逐步提高自己的科学素养和解决问题的能力。

科学知识竞赛题目的答案是根据科学原理和实验结果得出的。题目的答案通常有详细的解析,解析过程中会涉及到相关的科学知识和推理方法。通过研究题目的答案和解析,学生可以更好地理解科学知识的应用和推理过程。
科技知识竞赛对学生的影响和启发是多方面的。参加科技知识竞赛可以培养学生的团队合作能力和竞争意识,激发他们对科技发展的热情。科技知识竞赛还可以提高学生的解决问题的能力和创新思维,培养他们的科学素养和科学精神。
通过对最新科技知识竞赛题库和科学知识竞赛题目及答案的讨论,我们可以看到科技知识竞赛对学生的重要性和益处。最新科技知识竞赛题库的内容丰富多样,科学知识竞赛题目的种类和难度也各不相同。题目的答案和解析帮助学生更好地理解科学知识的应用和推理过程。科技知识竞赛对学生的影响和启发是多方面的,可以培养学生的团队合作能力、竞争意识和创新思维。科技知识竞赛是一种促进学生科学素养和创新能力发展的重要途径。
以上是关于最新科技知识竞赛题库,科学知识竞赛题目及答案的介绍,希望对想学习百科知识的朋友们有所帮助。
本文标题:最新科技知识竞赛题库,科学知识竞赛题目及答案;本文链接:http://yszs.weipeng.cc/zs/534387.html。