
采集生活物资、生活物资采购的规范与管理 ,对于想学习百科知识的朋友们来说,采集生活物资、生活物资采购的规范与管理是一个非常想了解的问题,下面小编就带领大家看看这个问题。
本文旨在探讨生活物资的采集与采购过程中所应遵循的规范和管理策略。文章将从物资采集的准备工作、采购流程的标准化、物资管理的科学性、质量控制的重要性、成本控制与预算管理和员工培训与激励机制等六个方面,详细阐述生活物资采集与采购的规范与管理,以保障物资供应的稳定性和经济性。
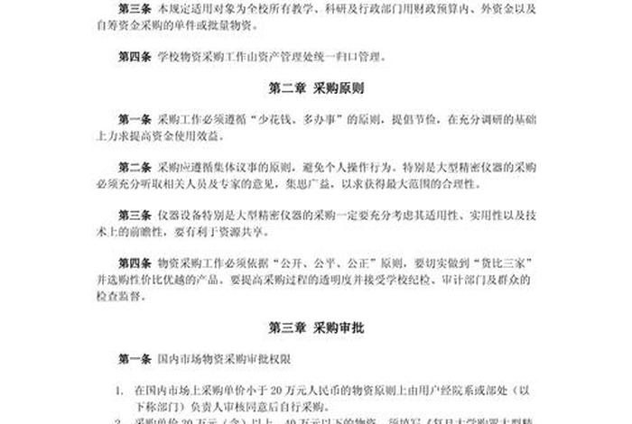
在采集生活物资前,需要进行充分的市场调研和需求分析,确定采购计划。明确物资的种类、数量和质量要求,并制定相应的采购预算。要建立供应商筛选机制,选择信誉良好、价格合理的供应商,以确保物资的来源可靠。
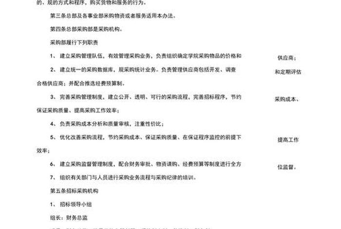
采购流程应遵循标准化原则,包括制定详细的采购计划、发布采购需求、供应商竞标、合同签订、物资验收等环节。每个环节都应有明确的操作规范和责任人,确保采购过程的透明和高效。

物资管理应采用科学的管理方法,建立完善的库存管理制度,确保物资的储存、领用和报废都有明确的记录。要定期进行库存盘点和物资质量检查,及时发现和解决问题,保证物资的有效使用。
质量控制是生活物资采购的关键环节。在采购过程中,要严格把控物资的质量标准,确保所采购的物资符合规定的要求。要加强与供应商的质量沟通,建立质量反馈机制,及时处理质量问题。

成本控制是提高企业经济效益的重要手段。在采购过程中,要制定合理的成本控制策略,严格遵守预算限制。要建立成本分析机制,分析成本构成和变化趋势,优化采购流程,降低采购成本。
员工是采购工作的主体,加强员工培训和提高员工素质是提高采购工作质量的关键。企业应定期组织员工培训,提高员工的业务能力和职业素养。建立激励机制,鼓励员工积极参与采购工作,提高工作效率和质量。

生活物资的采集与采购是企业日常运营的重要环节,规范和管理对于保障企业的正常运营和经济效益具有重要意义。通过做好物资采集准备、标准化采购流程、科学管理物资、严格质量控制、成本控制与预算管理和员工培训与激励等方面的工作,可以有效地提高生活物资采集与采购的效率和质量,保障企业的稳定发展。
以上是关于采集生活物资、生活物资采购的规范与管理的介绍,希望对想学习百科知识的朋友们有所帮助。
本文标题:采集生活物资、生活物资采购的规范与管理;本文链接:http://yszs.weipeng.cchttp://yszs.weipeng.cc/sh/642305.html。