
社区生活服务内容有哪些 - 社区生活服务项目 ,对于想学习百科知识的朋友们来说,社区生活服务内容有哪些 - 社区生活服务项目是一个非常想了解的问题,下面小编就带领大家看看这个问题。
社区生活是指居民在特定地理区域内所形成的一种生活模式,其涵盖了居民的日常生活、文化娱乐、教育培训等多个方面。社区服务则在此基础上,提供了一系列生活服务项目,旨在提高居民的生活质量和幸福感。这些服务项目涉及广泛,旨在满足居民的基本需求和丰富他们的业余生活。
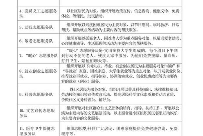
在社区生活中,常见的生活服务项目主要包括以下几大类:社区服务活动、文体娱乐活动、教育培训服务、健康医疗服务等。这些服务项目各具特色,共同构成了丰富多彩的社区生活。

社区服务活动涵盖了各类公益活动,如志愿者活动、义务劳动等。在社区服务活动中,居民可以参与环保活动,如垃圾分类宣传、绿化植树等。社区还会举办各类文艺演出、展览等文化活动,丰富居民的业余生活。这些活动不仅提升了居民的归属感,也促进了邻里间的交流与互动。
文体娱乐是社区生活的重要组成部分。社区会组织各类体育活动,如健身操、广场舞等,为居民提供锻炼身体的场所和机会。还会举办各类文艺比赛、书法绘画展览等文化活动,培养居民的文艺素养,丰富他们的精神生活。

教育培训服务是社区提升居民素质的重要途径。社区会举办各类培训课程,如家庭教育、职业技能等,为居民提供学习机会。还会开展青少年教育活动,如科普讲座、夏令营等,旨在培养青少年的兴趣爱好和综合素质。

健康医疗服务是社区生活的基础保障。社区会建立健康档案,为居民提供健康管理服务。还会举办各类健康讲座、义诊等活动,提高居民的健康意识。在疫情防控方面,社区也会采取相应的措施,如设立测温点、进行消杀等,确保居民的健康安全。
除了上述服务项目外,社区还提供其他多种服务,如养老服务、残疾人关怀等。这些服务旨在关注社区居民的特殊需求,提高他们的生活质量。
社区生活服务项目丰富多彩,旨在满足居民的基本需求和丰富他们的业余生活。通过参与社区活动,居民可以增进邻里间的交流与互动,提升归属感和幸福感。未来,社区将继续完善服务项目,为居民提供更加便捷、高效的生活服务。
以上是关于社区生活服务内容有哪些 - 社区生活服务项目的介绍,希望对想学习百科知识的朋友们有所帮助。
本文标题:社区生活服务内容有哪些 - 社区生活服务项目;本文链接:http://yszs.weipeng.cchttp://yszs.weipeng.cc/sh/640913.html。