
生物与生活实验、生物实验例子 ,对于想学习百科知识的朋友们来说,生物与生活实验、生物实验例子是一个非常想了解的问题,下面小编就带领大家看看这个问题。
生物与生活实验,简称生物实验,是一种科学实验方法,通过对生物体及其现象的观察、研究、操控,揭示生命科学的奥秘。本文将通过多个生物实验例子,详细介绍生物与生活实验的魅力,并从多个角度进行阐述。

生物实验首先需要精心设计实验方案,明确实验目的、实验条件、实验步骤等。在实施过程中,需要严格控制变量,观察并记录实验现象和数据。例如,在研究植物光合作用的过程中,通过控制光照强度、温度、二氧化碳浓度等条件,观察植物的生长情况,从而揭示光合作用的机理。
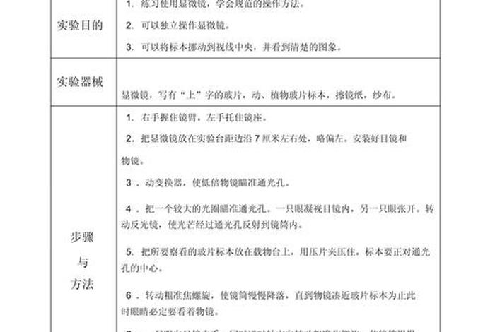
细胞是生物体结构和功能的基本单位,细胞生物学实验是生物实验的重要组成部分。通过显微镜观察细胞的结构、细胞的分裂、细胞的相互作用等,可以深入了解生命的本质。例如,通过观察细胞的有丝分裂过程,可以了解细胞如何保持遗传信息的稳定传递。

遗传学实验主要研究基因和遗传信息的传递。通过基因编辑、基因突变等实验手段,可以揭示基因的功能和作用机制。例如,通过CRISPR-Cas9技术对特定基因进行编辑,可以研究该基因在生物体中的功能和作用,为疾病治疗提供新的思路。

生态学实验主要研究生物与环境之间的关系。通过模拟生态系统、观察生物在环境中的行为和适应能力等手段,可以了解生物如何与环境相互作用。例如,通过观察不同物种在生态系统中的相互作用,可以了解物种之间的共生关系和竞争关系。
生物技术是生物实验的重要应用领域。通过生物技术手段,可以将生物学的原理和技术应用于医疗、农业、环保等领域。例如,利用基因工程技术培育抗病、抗虫的转基因作物,提高农作物的产量和品质;利用生物反应器生产药物和保健品等。
生物与生活实验是揭示生命奥秘的重要手段。通过实验设计与实施、细胞生物学实验、遗传学实验、生态学实验以及生物技术与应用等方面的研究,我们可以更深入地了解生命的本质和规律。这些研究不仅有助于我们更好地保护地球上的生命,还有助于我们开发新的技术和产品,为人类的生活带来更多的便利和福祉。未来,随着科技的发展和进步,生物与生活实验将会有更广阔的应用前景和研究方向。
以上是关于生物与生活实验、生物实验例子的介绍,希望对想学习百科知识的朋友们有所帮助。
本文标题:生物与生活实验、生物实验例子;本文链接:http://yszs.weipeng.cchttp://yszs.weipeng.cc/sh/640640.html。