
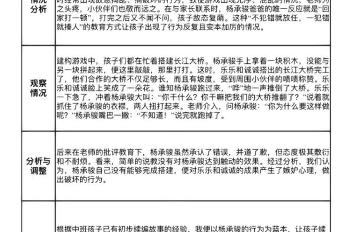
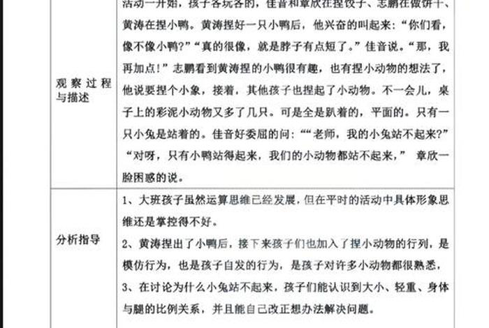
生活观察记录大班;生活观察记录表幼儿园大班 ,对于想学习百科知识的朋友们来说,生活观察记录大班;生活观察记录表幼儿园大班是一个非常想了解的问题,下面小编就带领大家看看这个问题。
幼儿园大班是儿童成长过程中一个重要的阶段,这一时期的孩子们在认知、情感、社交等方面都有了明显的变化和进步。本文将基于生活观察记录,详细分析幼儿园大班儿童的日常行为,旨在了解其成长特点和教育需求。
二、观察目的

本次生活观察记录的主要目的是观察幼儿园大班儿童在日常生活和学习中的行为表现,包括他们的认知发展、情感表达、社交互动以及生活习惯等方面。通过观察,我们可以更好地了解孩子们的成长特点和教育需求,为他们的成长提供有针对性的指导和帮助。
三、观察内容
1. 认知发展:在认知方面,大班儿童已经具备了较强的观察力、注意力和记忆力。他们能够主动参与各种活动,积极思考和探索。例如,在绘画活动中,孩子们能够根据自己的想象和创意进行创作,表现出较高的创造力和想象力。
2. 情感表达:大班儿童已经具备了一定的情感表达和调节能力。他们能够通过言语、表情和动作来表达自己的情绪和需求。在面对困难时,孩子们会主动寻求帮助和支持,展现出良好的情绪管理能力。
3. 社交互动:大班儿童在社交方面有了明显的进步,他们开始主动与同伴交往,建立良好的友谊关系。在集体活动中,孩子们能够积极参与,互相合作,共同完成任务。他们也学会了尊重他人、关心他人,表现出较高的社交能力。

4. 生活习惯:大班儿童在生活习惯方面也有了明显的改善。他们能够自觉遵守作息时间,保持良好的作息习惯。他们也学会了整理个人物品,保持环境整洁。在饮食方面,孩子们的饮食习惯逐渐规律化,懂得珍惜食物。
四、观察结果分析
通过生活观察记录,我们发现幼儿园大班儿童的日常行为表现具有以下特点:认知发展迅速,情感表达丰富,社交能力强以及生活习惯良好。这些特点表明大班儿童已经具备了较强的学习和生活能力,为今后的成长奠定了良好的基础。我们也发现大班儿童在成长过程中仍存在一些问题和需求,如需要更多的情感支持和关注,需要进一步提高自我管理和自我调节能力等。
五、结论与建议
针对大班儿童的成长特点和教育需求,我们提出以下建议:一是关注孩子的情感需求,给予更多的关爱和支持;二是培养孩子的自我管理和自我调节能力;三是鼓励孩子积极参与集体活动和社会实践;四是加强家园共育的沟通与协作。通过这些措施的实施和改进意见的采纳执行可以让幼儿园大班的孩子更健康成长,也为他们的未来发展打下坚实的基础。

以上是关于生活观察记录大班;生活观察记录表幼儿园大班的介绍,希望对想学习百科知识的朋友们有所帮助。
本文标题:生活观察记录大班;生活观察记录表幼儿园大班;本文链接:http://yszs.weipeng.cchttp://yszs.weipeng.cc/sh/640217.html。