
生活垃圾污染物焚烧排放标准、生活垃圾焚烧厂排放标准 ,对于想学习百科知识的朋友们来说,生活垃圾污染物焚烧排放标准、生活垃圾焚烧厂排放标准是一个非常想了解的问题,下面小编就带领大家看看这个问题。
随着城市化进程的加快,生活垃圾的处理已成为一项重要的环保任务。焚烧法作为垃圾处理的一种常见方式,其污染物排放标准受到广泛关注。本文将详细阐述生活垃圾污染物焚烧排放标准及生活垃圾焚烧厂的排放标准。
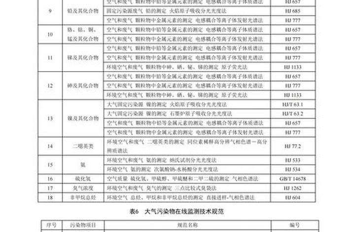
1. 烟放:烟气中的有害物质如二氧化碳、一氧化碳、氮氧化物等需严格控制,不得超过国家标准。
为减少大气污染,应安装高效的除尘设备,如袋式除尘器、电除尘器等。
烟气中的酸性气体如硫化物、氮氧化物等需经过处理达标后排放。
应定期对烟放进行检测,确保符合环保要求。

2. 废水排放:焚烧过程中产生的废水需经处理后达标排放。
废水应首先经过沉淀、过滤等预处理。
之后通过生物处理等方法去除有害物质,确保废水中的污染物含量达到排放标准。
废水排放应实施监控,防止超标排放。
3. 固体废弃物处理:焚烧后的固体废弃物需进行无害化处理。
固体废弃物应进行分类处理,对有毒有害物质进行特殊处理。
无害化处理的固体废弃物可按规定进行填埋或资源化利用。
处理过程中应避免二次污染的产生。
1. 选址要求:垃圾焚烧厂应远离居民区,减少对周边环境的影响。
厂址应选择在下风向地带,避免烟气对居民区的影响。

厂区内应设置完备的环保设施,如污水处理设施、废气处理设施等。
2. 运营监管:垃圾焚烧厂需实施严格的运营管理,确保排放达标。
应建立完善的运营管理制度,确保设备的正常运行。

定期对设备进行检修和维护,防止设备故障导致的排放超标。
加强员工培训,提高员工的环保意识及操作技能。加强公众监督与参与机制建设,保障公众的环境知情权与参与权。应加强对垃圾焚烧厂的监管力度,确保各项环保措施的有效实施。同时鼓励公众参与环保活动,提高公众的环保意识与参与度共同推动垃圾焚烧厂的环保工作向前发展。还应加强科研力度研发更先进的垃圾焚烧技术和污染物处理技术以提高垃圾处理效率降低污染物的排放浓度。生活垃圾焚烧厂的排放问题是当前环境保护工作的重要组成部分应得到足够重视采取有效措施加强监管与科技创新协同努力以保障公众健康和生态环境的安全改善生活垃圾的处理水平推进城市绿色可持续发展。推进生态文明建设在实现绿色发展的过程中还应加大对公众的宣传教育提高公众的环保意识和垃圾分类意识培养公众的环保行为习惯让公众了解并支持垃圾焚烧处理工作共同努力营造良好的生活环境为实现美丽中国的愿景贡献力量。【可按照实际需求进行修改调整补充等】
以上是关于生活垃圾污染物焚烧排放标准、生活垃圾焚烧厂排放标准的介绍,希望对想学习百科知识的朋友们有所帮助。
本文标题:生活垃圾污染物焚烧排放标准、生活垃圾焚烧厂排放标准;本文链接:http://yszs.weipeng.cchttp://yszs.weipeng.cc/sh/638243.html。