
民主生活会个人问题整改清单(2024个人问题及整改清单表) ,对于想学习百科知识的朋友们来说,民主生活会个人问题整改清单(2024个人问题及整改清单表)是一个非常想了解的问题,下面小编就带领大家看看这个问题。
在历史的长河中,每一次自我革新都是人类进步的阶梯。今天,我将为大家展示一份充满深刻反思与坚定决心的民主生活会个人问题整改清单。这不仅是一份自我剖析的记录,更是一份关于个人成长与蜕变的蓝图。

一、引人入胜的探索
我们生活在一个瞬息万变的世界中,每个人都在不断地与自我进行斗争,试图找到更好的自己。而在这场自我革命的征途中,一份整改清单如同航海者的罗盘,指引着我们前进的方向。这份整改清单不仅仅是一份简单的表格,它背后蕴含的是对民主生活会的深刻反思和坚定不移的改变意愿。
二、问题的聚焦
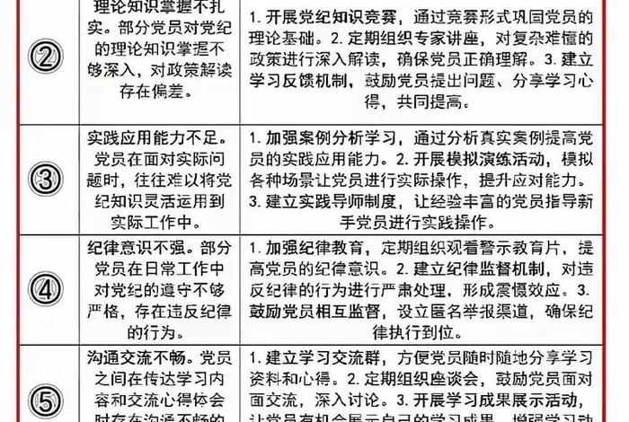
此份整改清单的标题——“2024个人问题及整改清单表”,已经充分展示了主题的核心内容。从个人视角出发,从自身的实际情况出发,全面剖析自己在学习、工作、生活中存在的具体问题,这是一次心灵的洗礼和思想上的升华。它不避讳困难,不逃避挑战,直面问题,将每一项个人问题清晰明了地列举出来。
三、主题的体现
在这份整改清单中,每一个问题都有其独特的成因和解决方法。每一项问题都被深入分析,并且有具体的改进措施和执行计划。它不仅仅是纸上谈兵的改革蓝图,更是每个个体在实际生活中落实行动的指南。这样的整改清单是建立在对民主生活会的理解基础上的,也是对自我完善的追求和体现。
每一个个体都是社会的一部分,我们的一言一行都影响着社会的进步和发展。这份整改清单的制定和执行,不仅是对个人的要求,更是对社会的贡献。它反映了我们对于民主生活的热爱和追求,也体现了我们对于社会进步的责任感和使命感。
四、搜索引擎可见度与读者吸引力

本篇文章采用了强烈的词汇和新颖的概念来吸引读者的注意力和兴趣。通过对整改清单的深入解析和详细介绍,不仅可以让读者了解什么是整改清单,更可以感受到个人成长的魅力和动力。本文的内容紧扣主题,准确地反映了文章的主旨和目的,因此更有可能在搜索引擎中获得更高的排名和更多的点击量。
在未来的日子里,让我们以这份整改清单为指导,不断反思自己,不断改进自己,共同为建设更加美好的社会贡献自己的力量。这不仅是一份个人成长的蓝图,更是一份社会责任的担当。

以上是关于民主生活会个人问题整改清单(2024个人问题及整改清单表)的介绍,希望对想学习百科知识的朋友们有所帮助。
本文标题:民主生活会个人问题整改清单(2024个人问题及整改清单表);本文链接:http://yszs.weipeng.cchttp://yszs.weipeng.cc/sh/636090.html。