
日常生活能力评定量表 - 日常生活能力评估ADL分级 ,对于想学习百科知识的朋友们来说,日常生活能力评定量表 - 日常生活能力评估ADL分级是一个非常想了解的问题,下面小编就带领大家看看这个问题。
在当今社会,随着人们对生活品质和个人健康的关注度不断提高,日常生活能力评估逐渐受到重视。日常生活能力评定量表,简称ADL评估,是一种重要的评估工具,旨在衡量个体在日常生活中自我照顾、家务管理、社交互动等方面的能力。本文将详细介绍日常生活能力评定量表及其分级,帮助读者了解如何通过这一工具评估日常生活能力,并提升生活质量。

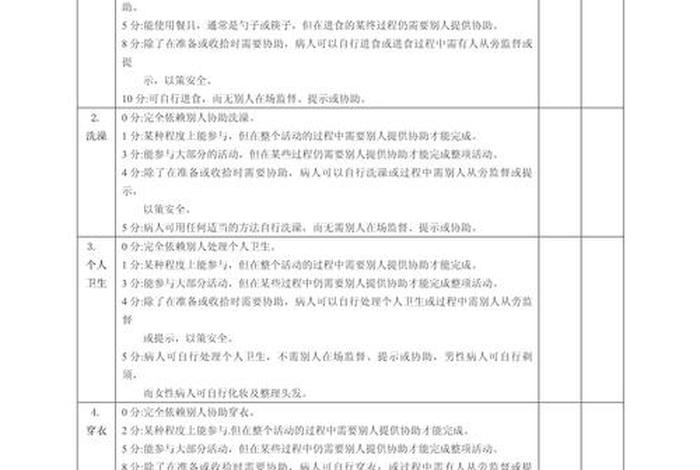
日常生活能力评定量表是一种标准化的评估工具,通过一系列问题和任务来评估个体在日常生活方面的能力。该量表广泛应用于康复医学、老年护理、特殊教育等领域,为制定个性化的康复计划、护理方案和教育策略提供重要依据。
1. 日常生活基础能力评估

这一级别的评估主要包括个人的进食、洗漱、穿衣等基本生活能力。通过这些基础能力的评估,可以初步了解个体的生活自理程度。例如,能否独立完成进食、洗漱等任务,衣服的穿脱是否困难等。
2. 家居生活能力评估
家居生活能力评估涉及个体在居家环境中的生活技能,如家务管理、卫生间使用、烹饪等。通过这一级别的评估,可以了解个体在家务劳动、厨房操作等方面的能力状况,为制定居家康复计划提供依据。
3. 社交能力评估

社交能力评估关注的是个体在社会交往中的表现,包括沟通、社交礼仪、人际关系等方面。这一级别的评估有助于了解个体在社交场合的表现,为提供社交支持和训练提供参考。
4. 自我管理能力评估
自我管理能力评估涉及个体的自我管理技能,如时间管理、财务管理、安全知识等。通过这一级别的评估,可以了解个体在自我管理方面的能力,为制定个性化的生活规划和支持提供指导。
通过对日常生活能力评定量表及其分级详细了解,我们可以更好地理解和关注个体的日常生活能力。这不仅有助于个人在生活各方面的自我提升,也有助于康复医疗、护理和教育的专业人士制定更为精准的干预措施。希望本文能引发读者对日常生活能力评估的兴趣,并为相关人士提供有益的参考信息。
以上是关于日常生活能力评定量表 - 日常生活能力评估ADL分级的介绍,希望对想学习百科知识的朋友们有所帮助。
本文标题:日常生活能力评定量表 - 日常生活能力评估ADL分级;本文链接:http://yszs.weipeng.cchttp://yszs.weipeng.cc/sh/635227.html。