
幼儿园生活坊学期计划 幼儿园生活方面计划 ,对于想学习百科知识的朋友们来说,幼儿园生活坊学期计划 幼儿园生活方面计划是一个非常想了解的问题,下面小编就带领大家看看这个问题。
幼儿园,那是每个孩童成长的起点,是孩子们接触集体生活、学习社交技能的重要场所。生活坊作为幼儿园中的一个特色区域,旨在为孩子们提供一个充满乐趣、培养生活习惯和集体意识的场所。本学期,我们将为孩子们精心规划一系列丰富多彩的活动,让他们在这里度过快乐而充实的时光。接下来,让我们一起了解这个学期的生活坊计划吧!
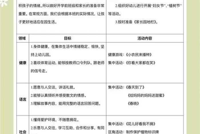
1. 饮食习惯的养成

在幼儿园生活坊中,我们将通过组织各种有趣的饮食游戏和实践活动,让孩子们了解食物的营养价值,学会合理搭配膳食,培养良好的饮食习惯。例如,组织“小厨师”活动,让孩子们亲手制作简单的食物,体验烹饪的乐趣。
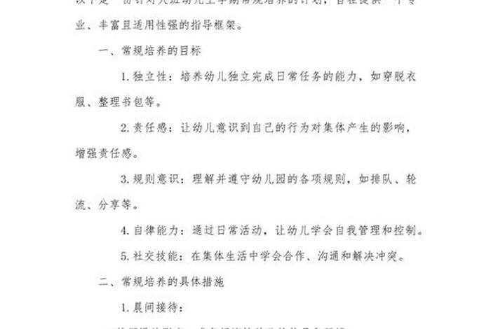
2. 生活自理能力的提升
本学期,我们将注重培养孩子们的生活自理能力。通过日常的生活实践,如洗手、穿衣、整理物品等,引导孩子们养成独立自主的生活习惯。我们也会组织“我能行”主题活动,鼓励孩子们独立完成任务,增强自信心。

1. 团队合作游戏
生活坊将组织各种团队合作游戏,如搭积木、拼图等,让孩子们在游戏中学会分工合作,培养团队精神。这些活动将有助于孩子们建立友谊,学会与人相处。
2. 节日庆祝活动
在重要的节日,如春节、儿童节等,我们将组织庆祝活动,让孩子们分享节日的快乐。通过这些活动,孩子们可以了解不同的文化传统,增强对多元文化的理解。
1. 体育活动

生活坊将安排定期的体育活动,如户外跑步、跳绳等,以增强孩子们的体质。我们也将教授孩子们正确的运动技巧和安全知识,确保他们在运动中健康成长。
2. 心理健康关怀
心理健康同样重要。我们将通过故事、音乐、绘画等方式,引导孩子们表达情感,培养积极的情绪态度。我们也将关注孩子们的心理健康状况,及时发现并解决问题。
本学期的生活坊计划涵盖了生活习惯、社交互动和身心健康三个方面,旨在为孩子们提供一个全面、有趣的发展环境。我们相信,通过我们的努力,孩子们将在这里度过一个快乐、充实的学期。让我们一起期待这个充满欢声笑语的幼儿园生活吧!
以上是关于幼儿园生活坊学期计划 幼儿园生活方面计划的介绍,希望对想学习百科知识的朋友们有所帮助。
本文标题:幼儿园生活坊学期计划 幼儿园生活方面计划;本文链接:http://yszs.weipeng.cchttp://yszs.weipeng.cc/sh/633863.html。