
幼儿园总结反思,幼儿园反思总结报告 ,对于想学习百科知识的朋友们来说,幼儿园总结反思,幼儿园反思总结报告是一个非常想了解的问题,下面小编就带领大家看看这个问题。
在繁忙的幼儿园日常工作中,我们不仅在关注孩子们的成长,同时也在反思与总结。通过这半年的观察和体会,幼儿园的工作充满了挑战和喜悦。为了更深入地认识并提高我们的教育工作质量,我们特地做了幼儿园总结反思及反思总结报告。

我们始终坚持以孩子为中心的教育理念,注重培养孩子们的自主性、创造力和团队协作精神。在教学方法上,我们尝试了多种方式,如游戏化教学、情景教学等,以激发孩子们的学习兴趣。我们也发现,在某些时候,教学方法的多样性可能带来一定的混乱,需要我们在今后的工作中进一步明确和规范。
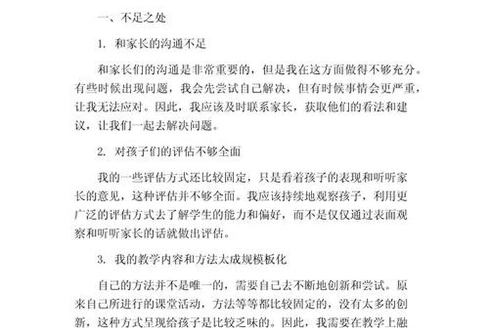
师资队伍是幼儿园教育的核心力量。我们定期为教师们提供培训和学习机会,以提高他们的专业素养和教育能力。我们也发现,部分教师的教学方法还需进一步提高,与孩子们的沟通还需要更加细腻和深入。我们将进一步加强师资队伍的建设和培训工作。

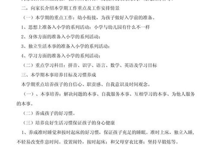
家园共育是幼儿园工作的重要一环。我们通过家长会、家长进课堂等方式,加强与家长的沟通和交流,共同关心孩子们的成长。我们也意识到,与家长的沟通还需要更加主动和及时,需要更好地利用现代科技手段,如微信、APP等,提高沟通的效率和质量。
通过对上半年的工作总结和反思,我们认识到了自己的不足和需要改进的地方。我们将继续加强教育理念的更新、教学方法的改进、师资队伍的建设和家园共育的实践。我们也将积极面对未来的挑战和机遇,为孩子们提供更好的教育环境和服务。
以上就是我们的幼儿园总结反思及反思总结报告。我们相信,在全体教职工的共同努力下,我们的幼儿园将会越来越好,为孩子们的成长提供更好的支持和帮助。

期待我们在未来的工作中,能够取得更好的成绩,为孩子们的明天描绘更加美好的蓝图。
以上是关于幼儿园总结反思,幼儿园反思总结报告的介绍,希望对想学习百科知识的朋友们有所帮助。
本文标题:幼儿园总结反思,幼儿园反思总结报告;本文链接:http://yszs.weipeng.cchttp://yszs.weipeng.cc/sh/633844.html。