
居民生活水平提高状况调查报告 - 居民生活状况调查报告1500 ,对于想学习百科知识的朋友们来说,居民生活水平提高状况调查报告 - 居民生活状况调查报告1500是一个非常想了解的问题,下面小编就带领大家看看这个问题。
随着社会的不断进步与发展,居民生活水平的提升已经成为衡量一个国家综合国力的重要标志。本报告旨在通过一系列调查,深入分析居民生活水平的提升状况,为政策制定和未来研究提供依据。
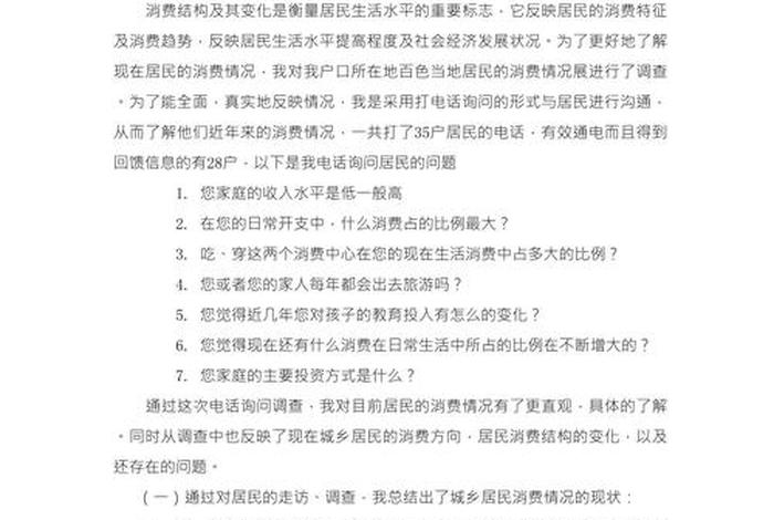
居民生活水平,涉及到物质文化生活等多个方面,是一个综合性、复杂性的概念。为全面了解居民生活水平的提高状况,我们进行了此次调查。调查对象包括城市和农村的各类居民群体,旨在从多个角度揭示居民生活水平的变化与趋势。

随着经济的发展,居民的居住条件得到了显著改善。调查显示,大部分家庭拥有了更为宽敞的住房,且居住环境得到极大提升。家庭耐用消费品的拥有率也显著提高,如彩电、冰箱、洗衣机等家电几乎普及到每个家庭。
随着收入的增加,居民的饮食结构也发生了明显变化。越来越多的人开始注重饮食健康,营养均衡。食品安全问题也受到高度关注,对绿色食品的需求不断上升。

教育的普及和提高为居民提供了更多的发展机会。医疗条件的改善使得居民能够享受到更好的医疗服务,疾病治愈率提高,居民健康水平整体提升。
随着生活水平的提高,居民的娱乐与文化生活也日益丰富。各类文化活动、体育设施的普及,使得居民的业余生活更加多彩。

社会保障体系的完善为居民提供了基本的生活保障。养老、医疗、失业等保险的覆盖面不断扩大,使得居民在面对生活风险时有了更多的保障。
城市绿化和居住环境的改善为居民提供了更好的生活环境。公园、绿地的建设,使得居民能够享受到更多的自然风光和休闲空间。
通过上述调查,我们可以看到,居民的生活水平在多个方面都得到了显著提高。但也存在着一些问题和挑战,如城乡发展不平衡、部分地区环境污染等。我们建议:
1. 继续推动经济发展,提高居民收入水平;
2. 加强城乡统筹发展,缩小城乡差距;
3. 重视环境保护,提高居民的生活质量;
4. 完善社会保障体系,为居民提供更好的保障。
本报告仅为初步调查结果,未来还将进行更为深入的研究和分析。希望本报告能够为政策制定和未来研究提供一定的参考依据。
以上是关于居民生活水平提高状况调查报告 - 居民生活状况调查报告1500的介绍,希望对想学习百科知识的朋友们有所帮助。
本文标题:居民生活水平提高状况调查报告 - 居民生活状况调查报告1500;本文链接:http://yszs.weipeng.cchttp://yszs.weipeng.cc/sh/633421.html。