
夫妻共同生活指什么 夫妻共同生活协议一般怎么写? ,对于想学习百科知识的朋友们来说,夫妻共同生活指什么 夫妻共同生活协议一般怎么写?是一个非常想了解的问题,下面小编就带领大家看看这个问题。
夫妻共同生活,是指夫妻双方在平等、尊重、信任的基础上,共同承担家庭责任,共同经营和维系家庭生活的行为。这样的生活方式和态度有助于加强夫妻间的感情纽带,维护家庭的和谐与稳定。为了确保夫妻共同生活的顺利进行,夫妻双方通常会签订一份共同生活协议。

二、协议的重要性
协议中应明确夫妻双方在家庭生活中的责任和义务,包括家务分工、子女教育、财务管理等,这有助于避免因责任模糊而产生的矛盾。
协议的签订意味着双方对彼此的信任,它促使夫妻之间更坦诚地交流和沟通,有助于增强夫妻关系的稳定性。
协议中可以规定双方的行为准则,如尊重彼此、不随意发脾气等,这有助于维护家庭的和谐氛围。
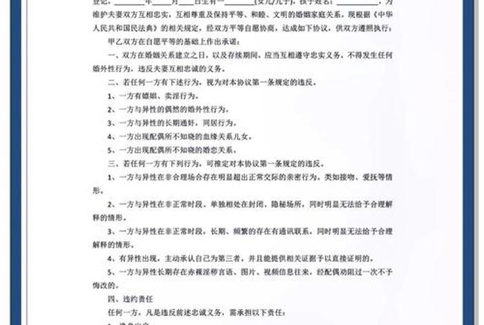
三、协议的主要内容
详细说明日常生活的安排,包括家务分工、休息时间、共同活动等。这需要双方充分沟通,达成共识。
规定家庭财务的管理方式,如共同管理、分别管理或第三方管理,并明确收支分配和储蓄计划。
如有子女,应明确子女的教育方式和责任分配,包括学校选择、课外活动安排等。
规定在出现矛盾时如何沟通和解决,如定期的家庭会议、寻求专业咨询等。

四、协议的签订与执行
协议的签订需要在双方充分协商一致的基础上进行,确保双方的权益和需求得到满足。

协议内容应公正公平,不应偏袒任何一方,确保双方都能接受并遵守。
如需具有法律效力,协议应由专业律师进行审核和修改,并在公证处进行公证。
夫妻共同生活协议的签订是夫妻关系中一项重要的环节,它有助于明确双方的责任和义务,增强信任与沟通,规范行为准则。通过共同遵守协议,夫妻双方可以共同营造和谐、稳定的家庭环境。在今后的生活中,双方应共同努力,遵守协议内容,共同经营和维护美好的家庭生活。
以上是关于夫妻共同生活指什么 夫妻共同生活协议一般怎么写?的介绍,希望对想学习百科知识的朋友们有所帮助。
本文标题:夫妻共同生活指什么 夫妻共同生活协议一般怎么写?;本文链接:http://yszs.weipeng.cchttp://yszs.weipeng.cc/sh/632613.html。