
夫妻共同生活协议(夫妻共同生活协议一般怎么写?) ,对于想学习百科知识的朋友们来说,夫妻共同生活协议(夫妻共同生活协议一般怎么写?)是一个非常想了解的问题,下面小编就带领大家看看这个问题。
夫妻共同生活协议是一份重要文件,它是夫妻双方共同协商、明确彼此期望、义务和权利的体现。协议的制定有助于加强夫妻间的沟通,增进双方的了解和信任,确保共同生活中权益得到合理保护。本文将介绍夫妻共同生活协议的一般内容和写作要点。
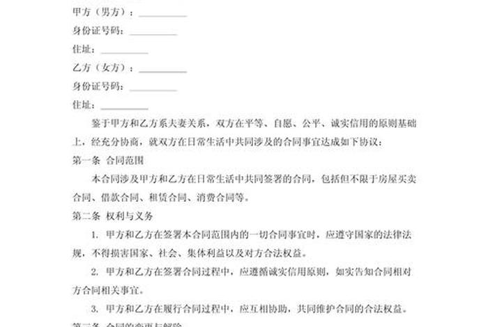
一、协议的开头部分

在夫妻共同生活协议的开头部分,应明确双方的基本信息,包括姓名、性别、身份证号码、婚姻状况等。双方还需在协议中确认结婚日期及结婚证书编号,以确保协议的合法性和权威性。
二、共同生活目标
在这一部分,夫妻双方应共同制定共同生活目标,包括家庭建设、事业发展、子女教育等方面的规划和愿景。双方应充分沟通,达成共识,确保目标具有可行性和实际性。
三、财产管理
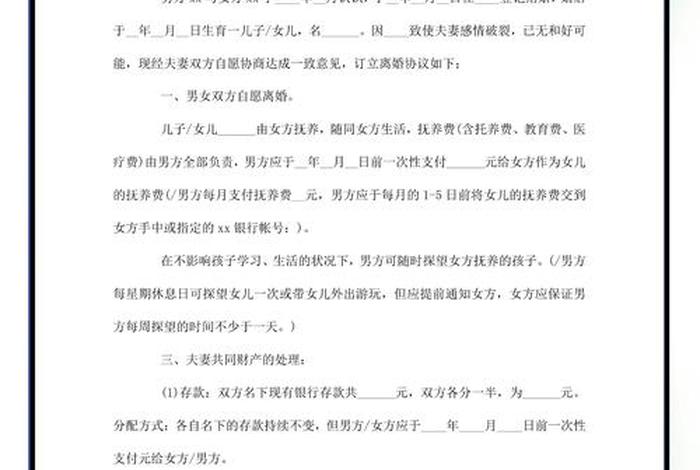
财产管理是夫妻共同生活协议中的重要内容。双方应明确财产状况,包括房产、车辆、银行存款、投资等。在此基础上,制定财产管理方案,如共同财产由谁管理、如何分配家庭开支等。双方还需约定在婚姻期间所得财产的处理方式,以确保财产权益得到合理保障。
四、家务分工

家务分工是夫妻共同生活协议中的另一关键内容。双方应明确家务事的分工,如烹饪、清洁、照顾子女等。合理的家务分工有助于减轻双方的压力,增进夫妻间的默契和团结。
五、沟通与协商
在夫妻共同生活协议中,双方应明确沟通与协商的方式。当遇到问题时,双方应积极沟通,共同寻找解决方案。双方还应约定解决争议的方式,如通过调解、仲裁或诉讼等途径解决纠纷。

六、忠诚与尊重
忠诚与尊重是夫妻关系的基石。在协议中,双方应明确彼此的忠诚和尊重义务,共同维护家庭的和谐与幸福。
七、协议的修改与解除
夫妻双方应在协议中约定协议的修改和解除方式。当双方的生活状况发生变化时,可协商修改协议内容。若夫妻感情破裂,可按照法定程序解除协议。
八、协议的生效及见证
夫妻双方应在协议上签字盖章,并请见证人见证协议的生效。见证人可以是亲属、朋友或律师等具有公信力的人士。
夫妻共同生活协议是夫妻双方在共同生活中保障彼此权益的重要文件。在撰写协议时,双方应充分沟通、明确彼此的期望和权利,确保协议的合理性和合法性。通过共同遵守协议,夫妻可以共同建立稳定和谐的婚姻关系,共同创造幸福美好的家庭生活。
以上是关于夫妻共同生活协议(夫妻共同生活协议一般怎么写?)的介绍,希望对想学习百科知识的朋友们有所帮助。
本文标题:夫妻共同生活协议(夫妻共同生活协议一般怎么写?);本文链接:http://yszs.weipeng.cchttp://yszs.weipeng.cc/sh/632601.html。