
大班生活目标及指导要点、大班生活目标及指导要点怎么写 ,对于想学习百科知识的朋友们来说,大班生活目标及指导要点、大班生活目标及指导要点怎么写是一个非常想了解的问题,下面小编就带领大家看看这个问题。
本文旨在探讨大班生活目标的设定与指导要点的撰写方法。通过明确大班生活目标的重要性,分析指导要点的具体内容,从而为教师和教育工作者提供参考,以期更好地促进大班幼儿的全面发展。本文将分别从目标设置、内容安排、教育策略、互动关系、环境营造及评估反馈六个方面进行详细阐述。

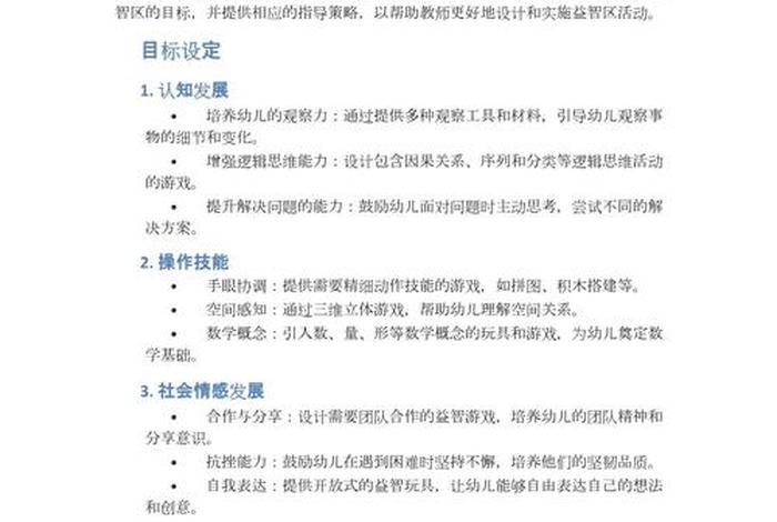
大班生活目标的设定应基于幼儿身心发展的特点,包括认知、情感、社交等多方面的发展需求。教师应根据幼儿的实际发展水平,制定出具有针对性和可操作性的目标。
目标设置应具有层次性,既要有长期目标,也要有短期目标。长期目标指明大班幼儿发展的总体方向,短期目标则更具体,便于幼儿和教师操作执行。

目标的设定要考虑到幼儿的年龄特点和实际能力,确保目标既不过于简单也不过于复杂,确保每个幼儿都能在活动中实现自我成长。

指导要点应详细说明每个活动的内容安排,包括活动主题、活动形式、所需材料等,确保活动的顺利进行。
指导要点中应强调教育策略的多样性和创新性,鼓励教师运用多种教学方法和手段,激发幼儿的学习兴趣和探究欲望。
指导要点中应明确提出建立师生之间、幼儿之间的良好互动关系的重要性,强调通过互动促进幼儿的社会交往能力和合作精神的培养。
综合以上六个方面的分析,我们可以看到大班生活目标及指导要点的撰写对于幼儿的全面发展具有重要意义。教师应根据幼儿的实际情况,科学地设置生活目标,合理安排活动内容,采用多样的教育策略,建立和谐的互动关系,营造良好的教育环境。还需要及时对幼儿的发展进行评估和反馈,以便更好地调整教育策略和活动安排。只有这样,才能更好地促进大班幼儿的全面发展,为他们的未来成长奠定坚实的基础。
以上是关于大班生活目标及指导要点、大班生活目标及指导要点怎么写的介绍,希望对想学习百科知识的朋友们有所帮助。
本文标题:大班生活目标及指导要点、大班生活目标及指导要点怎么写;本文链接:http://yszs.weipeng.cchttp://yszs.weipeng.cc/sh/632546.html。