
城市生活垃圾处理费征收主体责任单位是什么部门(城市生活垃圾处理费依据) ,对于想学习百科知识的朋友们来说,城市生活垃圾处理费征收主体责任单位是什么部门(城市生活垃圾处理费依据)是一个非常想了解的问题,下面小编就带领大家看看这个问题。
本文旨在探讨城市生活垃圾处理费的征收主体责任单位及其依据。通过分析我国城市生活垃圾处理的现状,阐述征收费用的重要性,以及责任单位的职责与权限,从而确保城市生活垃圾得到有效、高效的治理,保障环境的清洁与安全。本文将从多个方面对这一主题进行详细的解读与探讨。
城市生活垃圾处理费是指为确保城市生活垃圾得到科学、合理、有效的处理而向居民或企事业单位征收的费用。此费用的征收有助于促进垃圾减量、分类和资源化利用,是城市环境卫生管理的重要组成部分。
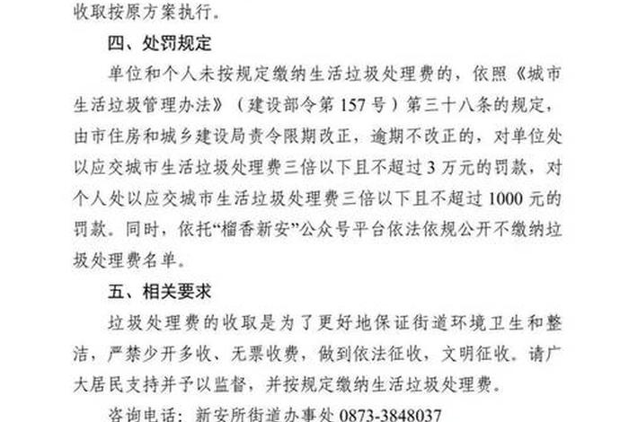
城市生活垃圾处理费的征收主体责任单位主要是各地市的市容环境卫生行政主管部门。这些单位负责制定和执行相关政策,监督和管理垃圾处理费的征收和使用情况。

征收依据主要包括国家及地方的相关法律法规,如《城市市容和环境卫生管理条例》、《城市生活垃圾管理办法》等。各省市也会根据本地实际情况制定相应的实施细则和规定。
征收范围涵盖所有城市居民及企事业单位产生的日常生活垃圾。征收标准根据不同地区、不同类型垃圾及处理成本等因素制定,确保费用的公平性和合理性。
征收城市生活垃圾处理费的目的在于促进垃圾的减量化、资源化和无害化处理,提高垃圾处理效率和质量,保护城市生态环境。其意义在于推动社会各界共同参与垃圾治理,形成良好的环境卫生习惯。

责任单位负责制定和执行相关政策,监督和管理垃圾处理费的征收和使用情况,确保费用专款专用,同时开展宣传教育,提高公众的环保意识。
城市生活垃圾处理费征收主体责任单位是市容环境卫生行政主管部门,其依据主要是国家及地方的相关法律法规。希望使读者对城市生活垃圾处理费的征收有更深入的了解,从而更好地参与到城市环境卫生管理中来,共同维护我们美好的生活环境。

以上是关于城市生活垃圾处理费征收主体责任单位是什么部门(城市生活垃圾处理费依据)的介绍,希望对想学习百科知识的朋友们有所帮助。
本文标题:城市生活垃圾处理费征收主体责任单位是什么部门(城市生活垃圾处理费依据);本文链接:http://yszs.weipeng.cchttp://yszs.weipeng.cc/sh/632129.html。