
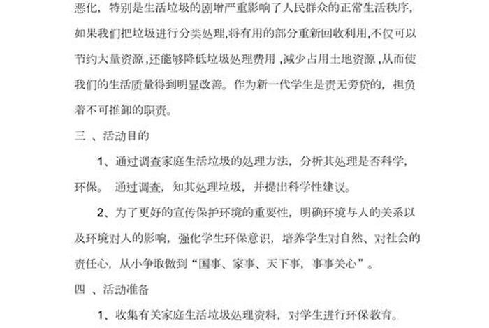
农村生活垃圾治理工作计划 - 农村生活垃圾治理目标 ,对于想学习百科知识的朋友们来说,农村生活垃圾治理工作计划 - 农村生活垃圾治理目标是一个非常想了解的问题,下面小编就带领大家看看这个问题。
在新时代,农村环境治理已成为推进乡村振兴战略的重要一环。其中,农村生活垃圾治理更是环境治理中的一项重要任务。本文将详细介绍农村生活垃圾治理工作计划及目标,旨在引发大家对美丽乡村建设的兴趣,并为读者提供相关的背景信息。
农村生活垃圾治理工作的目标是实现农村生活垃圾的减量化、资源化和无害化处理,提升农村环境质量,打造宜居美丽乡村。为此,我们需要制定具体的工作计划,确保垃圾治理工作的有序推进。
1. 调研与规划
- 开展农村生活垃圾现状调研,了解垃圾产生量、处理方式和存在的问题。
- 根据调研结果,制定针对性的治理规划,明确短期与长期目标。
- 加强村级组织建设,确保基层有足够的资源来执行计划。
2. 基础设施建设
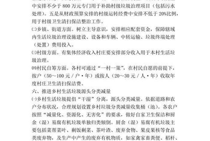
- 加大投入,建设完善的垃圾收集、转运和处理设施。
- 合理规划垃圾处理设施的位置,确保便捷性和覆盖范围。

- 提高设施的运行效率,确保垃圾及时清运和处理。
3. 宣传与教育
- 开展垃圾分类知识宣传,提高村民的环保意识和垃圾分类能力。
- 组织志愿者进村入户,指导村民正确分类垃圾。

- 利用媒体资源,广泛宣传农村生活垃圾治理的重要性和成果。
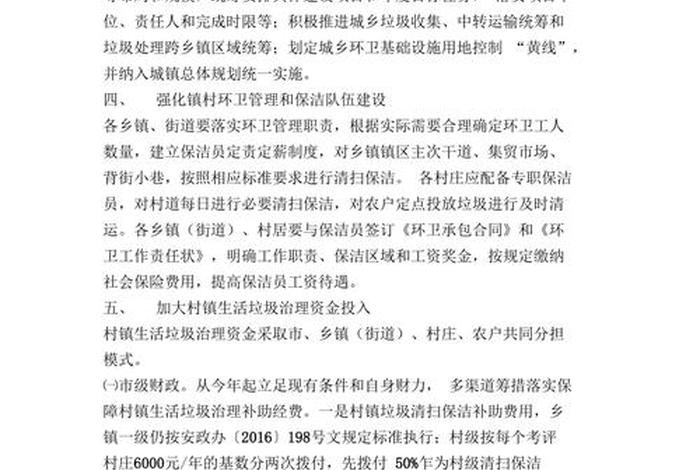
4. 制度与法规建设
- 制定农村生活垃圾治理的法律法规,明确各方责任和义务。
- 建立奖惩机制,激励村民积极参与垃圾治理工作。
- 加强监管力度,确保制度得到有效执行。
5. 技术创新与引进
- 引进先进的垃圾处理技术,如生物降解、焚烧发电等。
- 鼓励科研机构和企业研发适合农村实际的垃圾处理技术和设备。
- 加强技术培训,提高工作人员的技术水平。

通过实施上述工作计划,我们预期将实现以下成果:
1. 农村生活垃圾得到有效治理,环境质量得到显著提升。
2. 村民的环保意识和垃圾分类能力得到明显提高。
3. 建立起完善的垃圾治理体系和长效机制。
4. 美丽乡村建设取得显著成效,助力乡村振兴战略。
农村生活垃圾治理工作任重道远,需要、社会和每个村民的共同努力。让我们携手共建美丽乡村,实现农村生活垃圾治理目标!
以上是关于农村生活垃圾治理工作计划 - 农村生活垃圾治理目标的介绍,希望对想学习百科知识的朋友们有所帮助。
本文标题:农村生活垃圾治理工作计划 - 农村生活垃圾治理目标;本文链接:http://yszs.weipeng.cchttp://yszs.weipeng.cc/sh/631357.html。