
农村生活垃圾治理存在的问题及对策 - 农村生活垃圾治理存在的问题和困难 ,对于想学习百科知识的朋友们来说,农村生活垃圾治理存在的问题及对策 - 农村生活垃圾治理存在的问题和困难是一个非常想了解的问题,下面小编就带领大家看看这个问题。
一、背景与
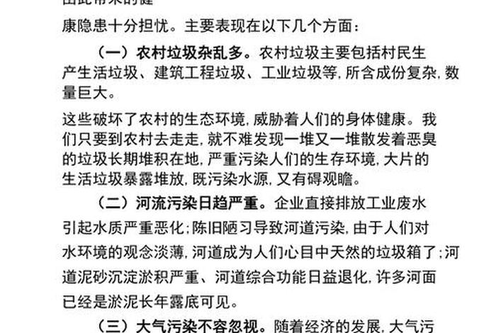
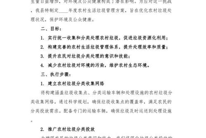
随着农村经济的快速发展,农村生活垃圾问题日益凸显,治理难度加大。本文旨在探讨农村生活垃圾治理中存在的问题和困难,并寻求对策。通过深入了解,我们发现诸多问题亟待解决,这引发了我们对农村环境治理的深思。
二、农村生活垃圾治理的问题及困难

农村地区垃圾处理设施普遍不足,导致垃圾无法有效集中处理。很多地方依旧采用传统的垃圾填埋和焚烧方式,不仅效率低下,还造成二次污染。

很多偏远地区的农村尚无完善的垃圾处理设施,导致生活垃圾直接排放,严重影响环境。现有设施的技术水平较低,无法满足无害化处理要求。设施维护不到位,影响使用效果。

农村居民环保意识和垃圾分类意识相对薄弱,缺乏主动参与垃圾治理的积极性。
一方面,由于长期以来的生活习惯,许多居民对垃圾问题缺乏足够的重视。环保教育在农村地区的普及率较低,导致居民缺乏环保知识和行动指南。部分居民认为垃圾治理是的事,与己无关。
农村生活垃圾治理需要大量资金支持,但现实情况是投入不足,资金来源单一。
资金短缺导致垃圾治理项目难以开展,现有设施无法得到有效维护。缺乏专业的垃圾处理人员,使得垃圾治理工作难以持续推进。由于缺乏激励措施,企业和社会力量参与垃圾治理的积极性不高。
农村生活垃圾治理的监管机制尚不完善,导致责任不明确,执行力度不够。
一方面,垃圾治理的法律法规不健全,导致监管无法可依。监管部门缺乏有效手段,对违规行为难以进行有效惩处。由于缺乏有效的信息反馈机制,问题难以得到及时解决。
三、结论与建议
农村生活垃圾治理存在诸多问题,包括设施落后、居民环保意识不足、资金投入不足和监管机制不健全等。为解决这些问题,我们需要采取以下措施:加强设施建设,提高居民环保意识,拓宽资金来源,完善监管机制。我们还需倡导全社会共同参与,形成合力,共同推进农村生活垃圾治理工作。未来的研究方向可以围绕如何提高居民参与度、如何吸引企业和社会力量参与等方面展开。只有这样,我们才能有效改善农村环境,促进农村可持续发展。
以上是关于农村生活垃圾治理存在的问题及对策 - 农村生活垃圾治理存在的问题和困难的介绍,希望对想学习百科知识的朋友们有所帮助。
本文标题:农村生活垃圾治理存在的问题及对策 - 农村生活垃圾治理存在的问题和困难;本文链接:http://yszs.weipeng.cchttp://yszs.weipeng.cc/sh/631340.html。