
党支部的生活会叫什么;党支部的组织生活会主要包括 ,对于想学习百科知识的朋友们来说,党支部的生活会叫什么;党支部的组织生活会主要包括是一个非常想了解的问题,下面小编就带领大家看看这个问题。
本文旨在探讨党支部的两种重要会议:生活会和组织生活会。文章将围绕这两个会议的命名、目的以及主要内容展开详细讨论,以加深对党支部日常工作的了解。
党支部的生活会一般被称为“党员生活会”或者“党内生活会”。这是党员们交流思想、总结经验教训、开展批评与自我批评的重要平台,目的在于促进党员之间的交流与学习,提升党员素质。
1. 学习党的理论知识与政策方针
组织生活会是党员学习党的最新理论和政策的重要渠道。会议内容通常包括学习习近平新时代中国特色社会主义思想,以及党的最新政策方针,确保党员的思想行动与党中央保持高度一致。还会对党员进行党性教育,强化党员的身份意识和责任意识。
2. 讨论支部工作计划与

组织生活会还会讨论支部的日常工作计划、年度工作总结以及未来的发展规划。通过对这些内容的讨论,可以明确支部的目标,加强支部的组织建设,提升支部工作的效率和质量。
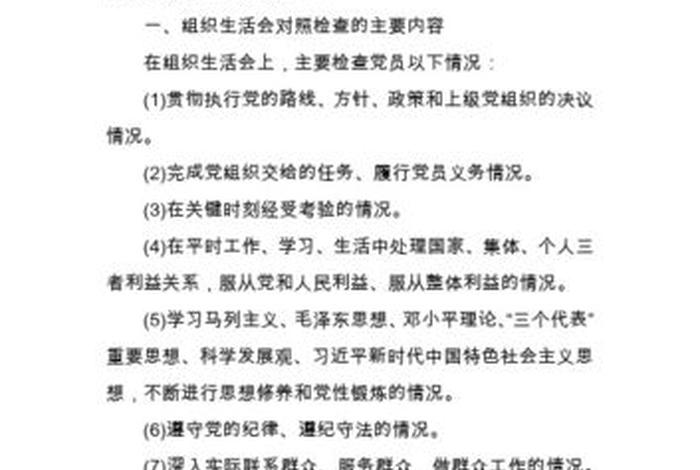
3. 审查党员表现与进行民主评议
组织生活会的一个重要环节是对党员的表现进行审查与评议。通过党员的自我评价、他人评价以及支部委员会的评估,对党员的表现进行全面的了解。也会进行民主评议,鼓励党员之间进行真实的反馈,促进党员的改进与成长。

4. 汇报党员发展情况与发展党员工作
会议还会汇报党员的发展情况,包括入党积极分子的培养、预备党员的考察等。也会讨论发展新党员的工作,确保党的新鲜血液源源不断。
5. 布置与安排其他党务工作

组织生活会还会布置和安排其他的党务工作,如党风廉政建设、纪律检查工作等,确保支部的各项工作能够有序进行。
党支部的生活会与组织生活会是党支部工作的重要组成部分。通过这两种会议,党支部能够有效地提升党员的素质,加强支部的组织建设,确保党的各项工作能够顺利进行。
以上是关于党支部的生活会叫什么;党支部的组织生活会主要包括的介绍,希望对想学习百科知识的朋友们有所帮助。
本文标题:党支部的生活会叫什么;党支部的组织生活会主要包括;本文链接:http://yszs.weipeng.cchttp://yszs.weipeng.cc/sh/631081.html。