
党员政治生活谈话记录 党员政治生活谈话记录内容 ,对于想学习百科知识的朋友们来说,党员政治生活谈话记录 党员政治生活谈话记录内容是一个非常想了解的问题,下面小编就带领大家看看这个问题。
在当前时代背景下,党员政治生活谈话成为了加强党内监督、促进党员交流的重要途径。通过谈话,党员们能够深入交流思想,共同研讨工作中的问题,坚定政治立场。本文将详细介绍党员政治生活谈话记录内容,带领读者走进党员们的内心世界,了解他们的思想动态和工作实践。
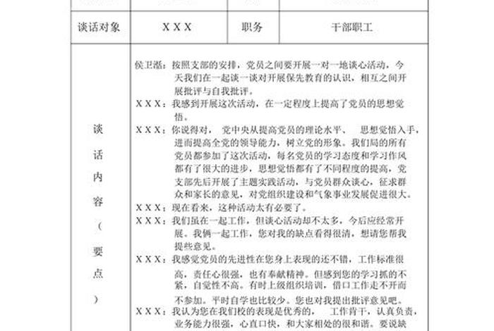
一、谈话背景与目的
党员政治生活谈话是党内政治生活的重要组成部分,目的在于增强党员的党性修养,提高政治觉悟。谈话内容通常围绕党员的思想、工作、生活等方面展开,旨在发现问题、解决问题,推动党员不断进步。这样的谈话对于加强党的建设、保持党的先进性具有重要意义。
二、谈话内容详解
1. 思想动态交流

党员们在谈话中会分享自己的政治信仰,坚定马克思主义指导思想,共同研讨如何在新时代背景下更好地发挥党员的先锋模范作用。
谈论个人对党的理论学习的体会,如何学习习近平新时代中国特色社会主义思想,以及如何将这些理论运用到实际工作中。
2. 工作情况汇报

党员们会介绍自己近期的工作情况,包括完成的项目、遇到的困难及解决办法,以及下一步的工作计划。
针对工作中遇到的问题和挑战,党员们会进行深入探讨,寻求解决方案,共同提高工作水平。
3. 生活作风讨论
党员们会分享自己的日常生活,如何在日常生活中体现党员的身份,做到言行一致,树立良好的家庭形象。
在谈话中,党员们会进行批评与自我批评,坦诚地指出他人的缺点与不足,同时反思自己在生活中的不足,不断提高自我修养。
三、总结与启示
通过党员政治生活谈话,党员们能够深入交流思想,共同探讨问题,不断提高自己的政治觉悟和党性修养。这对于加强党的建设、保持党的先进性具有重要意义。谈话记录也是党组织了解党员思想动态、工作情况的重要途径,为党组织制定更加科学、合理的工作计划提供了依据。
作为新时代的党员,我们要积极参与政治生活谈话,不断提高自己的政治素养和工作能力,为党的事业发展贡献自己的力量。我们也要珍惜谈话机会,真诚地交流思想,共同推动党的建设新的伟大工程。

以上是关于党员政治生活谈话记录 党员政治生活谈话记录内容的介绍,希望对想学习百科知识的朋友们有所帮助。
本文标题:党员政治生活谈话记录 党员政治生活谈话记录内容;本文链接:http://yszs.weipeng.cchttp://yszs.weipeng.cc/sh/631052.html。