
党员政治生活会是什么 党员政治生活记录范文 ,对于想学习百科知识的朋友们来说,党员政治生活会是什么 党员政治生活记录范文是一个非常想了解的问题,下面小编就带领大家看看这个问题。
在政治建设的征程中,党员政治生活会作为党员政治教育、思想交流、问题研讨的重要平台,发挥着不可替代的作用。本文将探讨党员政治生活会的内涵及其在党员政治生活中的实际应用,并以具体的政治生活记录范文为例,展示其实际运作情况。
二、党员政治生活会的含义与重要性
党员政治生活会是一种党员间的集体学习、交流、研讨活动,旨在提高党员的思想政治觉悟,增强党性修养,促进党组织内部的和谐与团结。通过政治生活会,党员可以深入学习党的理论、路线、方针、政策,交流思想,检讨问题,达到提高政治觉悟、增强党性教育的目的。党员政治生活会在党的建设和党员教育中占有重要地位。
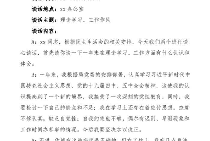
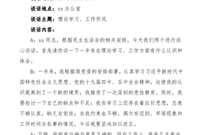
三、党员政治生活记录范文

以下是一次具体的党员政治生活会记录范文:
会议主题:深入学习习近平新时代中国特色社会主义思想
会议时间:XXXX年XX月XX日
会议地点:XX党支部活动室
参会人员:支部全体党员

会议内容:
1. 支部书记致辞,强调本次政治生活会的重要性,号召党员深入学习习近平新时代中国特色社会主义思想。
2. 党员们就学习习近平新时代中国特色社会主义思想的心得体会进行交流,纷纷表示要将其贯彻落实到日常工作和生活中。
3. 支部组织学习相关文献资料,深入解读习近平新时代中国特色社会主义思想的核心内容和实践要求。
4. 党员们围绕如何在实际工作中贯彻落实习近平新时代中国特色社会主义思想展开讨论,提出具体举措和建议。

5. 支部书记总结发言,强调党员们要将学习成果转化为实际行动,为实现党的各项任务和目标贡献力量。
记录人:(签名)
通过上述范文,我们可以看到,党员政治生活会不仅是理论学习的地方,更是思想碰撞、行动筹划的平台。这样的会议有助于党员深化对党的理论的认识,明确自身的责任和使命,增强党性教育和组织观念。
在新时代,党员政治生活会在党的建设和党员教育中发挥着不可替代的作用。通过具体的政治生活记录范文,我们可以深入了解党员政治生活会的实际操作情况,看到党员们如何深入学习党的理论,交流思想,解决实际问题。希望更多的党组织能够重视并开展好党员政治生活会,为党的建设注入新的活力。
以上是关于党员政治生活会是什么 党员政治生活记录范文的介绍,希望对想学习百科知识的朋友们有所帮助。
本文标题:党员政治生活会是什么 党员政治生活记录范文;本文链接:http://yszs.weipeng.cchttp://yszs.weipeng.cc/sh/631033.html。